Design Sprint 2.0 [Preview]
šŸƒā€ā™‚ļø

Design Sprint 2.0 [Preview]

Tags
Ideate
Video preview

Overview

The Design Sprint is a process for answering critical business questions through design, prototyping, and testing ideas with customers.
The Design Sprint relies on a consecutive row of workshops that supports co-creation and empowerment.
It’s a ā€œgreatest hitsā€ of business strategy, innovation, behavioural science, design thinking, and more—packaged into a battle-tested process that any team can use. It comes from the ā€œSprintā€ book written by Jake Knapp and John Zeratsky at Google Ventures.
The formats recommended below are updated from AJ&Smart, a more efficient and condensed version, aptly named Design Sprint 2.0.
Ā 
This part of UX Playbook. Get the full version → https://uxplaybook.org/userexperience
This part of UX Playbook. Get the full version → https://uxplaybook.org/userexperience
notion image
šŸŽ–ļø
Objective A shortcut for teams to learn from an idea without building and launching
šŸ’”
Value Hyper focused & aligned team working on a specific problem to test
Ā 

Ā 
šŸ‘Øā€šŸ‘©ā€šŸ‘¦
PEOPLE 3 - 10
āœļø
PREP TIME 1 to 5 days
ā±ļø
TIME 1 to 5 days
🤯
DIFFICULTY Hard
Ā 

Ā 

Who

A combination and diverse cross-section of skills and experience similar to the following...
  • Users that will be using this product or service.
  • Customers that will be purchasing this product or service.
  • Decision maker who attained approval for the go-ahead of this project.
  • Product/project manager as the key driver and responsible for the final delivery, i.e. budget, timeline, etc.
  • The team that works on this project, usually a combination of designers, engineers, etc.
  • Subject matter experts on this project, someone with deep knowledge on the problem, domain, constraints, etc.
  • Executive sponsor is a head of department or head of the company like CEO, CTO, and CIO.
  • Department representatives to gain insight to their input to the project, i.e. HR, finance, customer success, marketing, engineering, legal, etc.
  • Two designated facilitators
    • Ā 
⚔
Pro Tip 7 people or fewer. Get diverse skills along with the people who work on the project day-to-day.

When

Use this play when you find that any of the statements below are true...
  • You’re starting a new project
  • You need to validate an idea quickly
  • You have limited time to deliver a prototype
  • You need to get a product team unstuck
  • You want to leverage new data or research
  • You want to highlight the benefits of user testing
  • You need a shortcut to tackle big problems
  • You want to bring stakeholders into the design process
  • You have siloed team that can't agree on the problems, priorities, solutions, and general direction
Ā 

Contents

Skip to the relevant step...
Ā 
Ā 
🧰
Materials Whiteboards Flipcharts A4 paper Markers Sticky notes Voting dots Tape Slides Timer Dedicated room Coffee Snacks
šŸ’»
Remote Laptop Slides Timer
Ā 
notion image
⚔
This is part of UX Playbook UX Playbook gives you step-by-step process for any UX project. Full access to all 13 UX plays, including 132+ pro tips, 36+ templates, presentation, spreadsheets, scripts, best practices, and more. šŸ›’ Get limited offer today

⭐ 1. Decide

The design sprint process isĀ notĀ a silver bullet. There are other methods, such as service blueprint and different design workshops, that could be a useful alternative.
However, there are situations where design sprints are likely your best option. Here are a few examples where a design sprint approach might be the most effective framework to choose:

Setting direction on a new effort

New (and often important) projects require a lot of alignment. Sometimes this need for alignment comes in the form of extensive documentation, long presentations, informational meetings, and follow-up conversations. Sometimes they don’t come with any documents, which can be worrisome.
The design sprint process gets everyone critical to the success of the project on the same page from the start. They can learn together as a team, or leverage pre-sprint research and techniques (such as problem framing) to set direction on gain understanding of a new project initiative… without a lot of time and effort.

Establishing an initial process

Several activities and techniques with the design sprint process lend themselves to mapping and exploring processes. Mapping, storyboarding, user flows and other activities can help visualise how different types of process (hiring, finding requirements for projects, conducting user research, etc.) can be worked out.

Aligning a diverse project team

Working on complex products and applications naturally draws in a wide group of people and professionals. Designers naturally gravitate toward working and collaborating with other designers, developers toward other developers, etc. When the circumstance calls for it, you engage with other disciplines.
Design sprints require a diverse set of professionals to work on big challenges, ideas or problems. When working in this condensed, collaborative environment, there’s a greater chance for understanding and alignment.
In the ideal situation, there is a natural appreciation of other points of view, constructive criticism of ideas, and active dialog about the problem space. Subject matter experts (SME’s) in particular become vital to establishing perspective for the entire team to align on.
Ā 

Gaining speed, efficiency and focus.

Majority of sales and marketing professionals will emphasise speed and time to market over getting everything right. Product owners and managers will want a certain level of quality to go out the door before they feel comfortable releasing something to their customers. Those in design and research emphasise product quality, with a keen focus on understanding the customer and what they react to.
Design sprints address all three of these approaches in just 4 days. Sales and marketing can have their hands on a realistic prototype they can shop around by the end of the week. Product owners and managers can feel confident that the highest value features are represented in the sprint teams’ prototype. Design and research can focus on the UX in their designs, with validation (or invalidation) of their approach through 1 on 1 user interviews. All of this, in 4 days (or less).

Reducing the risk of failure

No one wants to risk losing their job over a failed project or initiative. In most companies, it’s must easier to shift the blame of an expensive, time consuming initiative to a person, group or entire department. In short, no one ever wants to admit they made a huge mistake. There’s no upside to corporate courage and professing failure.With design sprints, you can short circuit or eliminate this scenario from even happening. By reserving a full week of time to explore a high risk / high reward endeavor, you essentially give everyone concerned ā€œdecision insuranceā€ to stop bad ideas in their tracks.Moreover, you empower those who make critical business decisions with informed perspective. That’s mission critical for gaining trust and acceptance for those you work for.
Ā 
Ā 
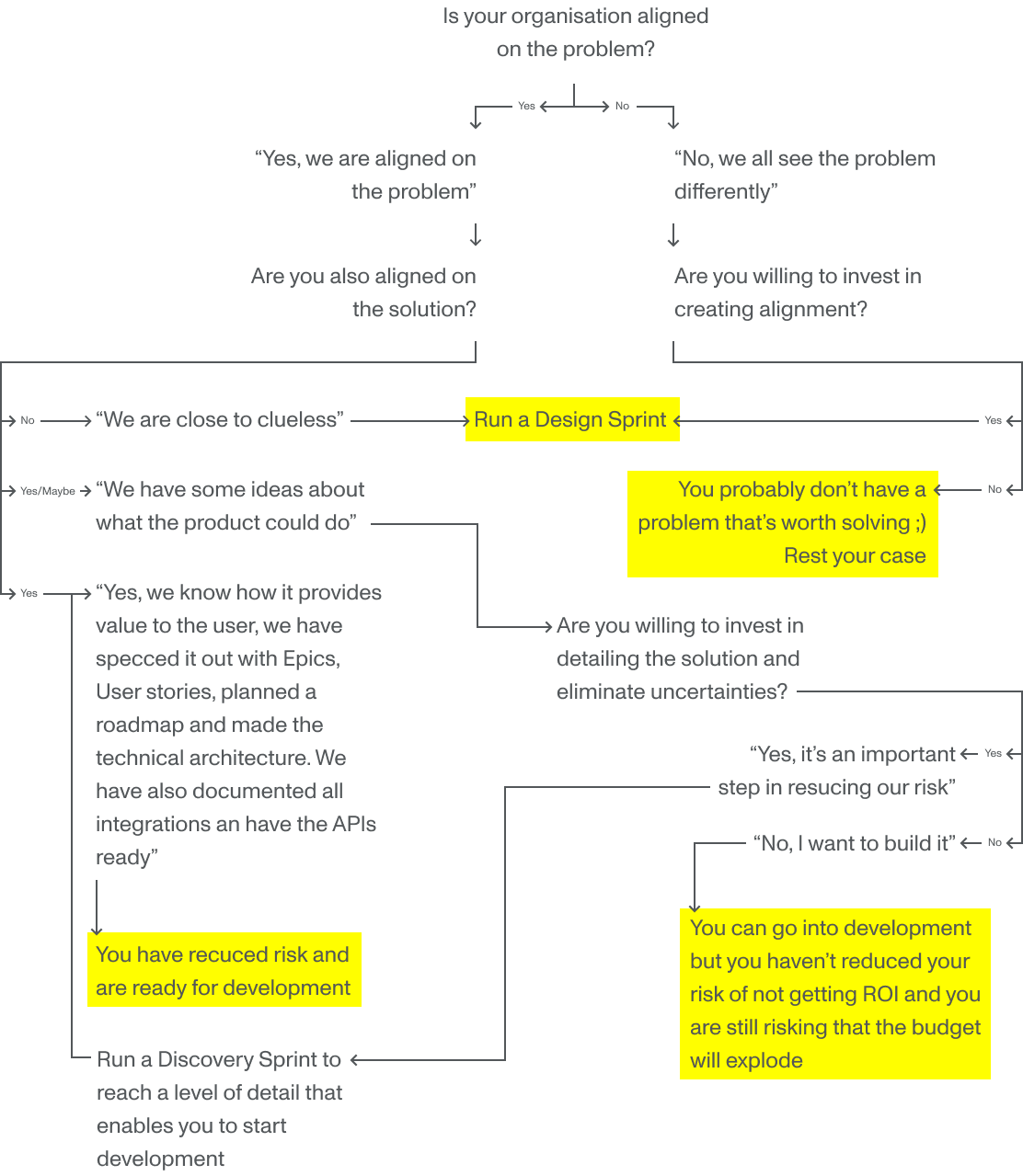
If you find yourself in any of the above situations, you certainly want to consider the Design Sprint. Here’s a diagram to help you decide if this process is for you:
Ā 
notion image

Ā 

⭐ 2. Format

The Design Sprint can be used to tackle lots of different problems. Depending on their complexity of the project or size of the challenge, the exercises can be broken down and tailored your specific needs. Here are some recommend formats:
Ā 

1ļøāƒ£Ā 1-Day Sprint

āœ…Ā Pros
  • Easiest to setup
  • Perfect for busy teams & smaller groups
  • Requires 1 beginner facilitator
  • Provide immediate ideas & solutions
  • Sell the process to stakeholders that haven’t entirely bought in to the value of the Design Sprint
Ā 
āŒĀ Cons
  • Participants may feel rushed
  • Prototyping & User Testing out of scope
  • Not as comprehensive as a typical Sprint
  • Problems need clear definitions before starting
  • Team needs to be razor focused with discussion
ā±ļø
TIME 3 hours
🤯
DIFFICULTY Easy
šŸ”„
Ā 
Ā 
Ā 

2ļøāƒ£Ā 2-Day Sprint

šŸ‘‰
Full description available
āœ…Ā Pros
    Ā 
    āŒĀ Cons
      ā±ļø
      TIME 6 hours (3 hours per day)
      🤯
      DIFFICULTY Medium
      šŸ”„
      Ā 

      3ļøāƒ£Ā 3-Day Sprint

      šŸ‘‰
      Full description available
      āœ…Ā Pros
        Ā 
        āŒĀ Cons
          Ā 
          ā±ļø
          TIME 18 hours (6 hours per day)
          🤯
          DIFFICULTY Hard
          šŸ”„
          Ā 

          4ļøāƒ£Ā 4-Day Sprint (recommended)

          šŸ‘‰
          Full description available
          notion image
          Ā 
          āœ…Ā Pros
            Ā 
            āŒĀ Cons
              ā±ļø
              TIME 24 hours (6 hours per day)
              🤯
              DIFFICULTY Hard
              šŸ”„
              ⚔
              Ā 

              5ļøāƒ£Ā 5-Day Sprint

              notion image
              Ā 
              āœ…Ā Pros
              • Understanding a problem deeply
              • One full day dedicated to Prototyping
              • Get rich user feedback as an outcome
              • Better suited for larger groups of 8 to 10
              • Allows time for discussion and exploration
              Ā 
              āŒĀ Cons
              • Requires 2 expert facilitators
              • Requires whole group for 3 full days
              • Requires the full week to see results
              • Can be exhausting for facilitators & participants
              ā±ļø
              TIME 30 hours (6 hours per day)
              🤯
              DIFFICULTY Hard
              ⚔
              Ā 

              ⭐ 2. Prep

              1ļøāƒ£ Slides

              Create your workshop slides, or use the templates below, to give the participants (also known as ā€œsprintersā€) a framework to follow.
              Ā 
              Here are some best practices for designing your Design Sprint slides:
              šŸ‘‰
              Slides best practices available
              • Avoid slides with a lot of text
              • Create title pages before diving into each exercise
              • Include concise bullet points as instructions
              • Be explicit about timing for each exercise
              • Show examples of a desired output for each exercise
              • Use large font sizes
              • Include plenty of white space
              • Use colour to highlight key points
              • Keep design elements to a minimum
              • Use visual aids only when appropriate
              • Limit transitions and animations, if needed use subtle animations
              Ā 
              Ā 

              2ļøāƒ£ Checklist

              šŸ‘‰
              Full checklist available
              šŸš›
              Logistics
              Ā 
              🧰
              Materials
              šŸ‘©ā€šŸ’»
              Design
              Ā 
              ā˜•
              Other
              Ā 
              šŸ‘Øā€šŸ‘©ā€šŸ‘§ā€šŸ‘§
              Stakeholders
              Ā 
              Ā 
              Ā 
              Ā 

              ⭐ 3. Facilitation Tips

              How to run Design Sprint step-by-step has been written about extensively. After leading numerous Design Sprints, here are the best tips to help you become an expert facilitator.

              1ļøāƒ£ Focus on the Big 3

              Ask questions, write stuff down, and mind the clock. When feeling overwhelmed, get back to the basics.
              Ā 

              2ļøāƒ£ Trust the recipe

              Constantly refer to the process to remind you of the next steps. The recipe sets you free to do your job well.
              Ā 

              3ļøāƒ£ Get commitment in advance or don’t do the sprint

              People coming and going to other meetings will ruin the sprint and it is painful and hard to stop once it starts. Get commitment in advance for people to be in the room 10am–5pm orĀ don’t do the sprint at all.
              Ā 

              4ļøāƒ£ Explain the sprint before you start

              Sprints are much easier to facilitate when people know how the activities fit into the whole. On the first morning of the sprint, before you begin, tell a quick story about what the sprint is going to be like. And on the beginning of each subsequent day, you remind the team what’s going to happen that day.
              Ā 

              5ļøāƒ£ Ask for permission

              Once you’ve explained the sprint, tell the team you’re going to facilitate, keep things on schedule, and move everyone from step to step. Then say ā€œSound okay?ā€ Don’t expect a chorus of enthusiastic responses—but there is something powerful and symbolic about getting the team’s permission.
              Ā 

              6ļøāƒ£ Write names on the board

              It’s important for the facilitator to learn people’s names—conversations go so much better when you call people by name.
              ⚔
              Pro Tip Go around the room and ask everybody to introduce themselves and write their names in a corner of a whiteboard, making a little map of the room.
              Ā 
              Ā 

              āš ļø 13 more tips to available > šŸ”’ unlock here


              ⭐ 4. Feedback

              Gathering feedback as a facilitator can drastically improve your next Design Sprint.
              Create a survey and send the following questions to Sprint participants:
              • On a scale of 1 to 10, how likely are you to recommend the Design Sprint to a colleague or project team?
              • Which part of the Design Sprint do you value the most / found most helpful? For example, I liked that...
              • How can we improve your experience? For example, I think that...
              • What was missing or disappointing in your experience with us? For example, I wished that...
              • Do you have any other comments?
              ⚔
              Ā 

              ⭐ 5. Digitise Design Sprint

              The following steps are here to make sure the project moves forward, and helps you the facilitator to keep improving:
              Ā 

              1ļøāƒ£ Create Sprint recap slides

              šŸ‘‰
              Examples summary structure available

              2ļøāƒ£ Share

              šŸ‘‰
              Examples email available
              ⚔
              Ā 
              Ā 

              ⭐ 6. Summary

              Ā 
              The Design Sprint is a series of consecutive workshops that supports co-creation and collaboration. The Sprint is playful, geared towards fast decision making, and keeps everyone in the loop.
              However, the days-long workshop format is not for everybody. In a provocative way, the Design Sprint is purposefully uncomfortable and brings people out of their comfort zone to reach new standards of working together.
              There are plenty of design thinking approaches and processes that might align better with you, your team or your organisation. Nevertheless, more and more organisations are adopting, refining and modifying the Design Sprint process for their own purposes.
              Whether it’s research, marketing, growth design, branding, strategy or any other disciplines related to building product or exploring market impact, the Design Sprint process is slowly being accepted as a viable, efficient, and cost saving option.
              Ā 

              🧰 Get more resources


              This is part of the all-in-one toolbox for UX designers. Over 50+ battle-tested step-by-step guides and 100+ industry-standard templates.

              Check it out here: ⚔ UXPlaybook.org ⚔

              Ā 
              notion image
              šŸš€
              Get UX Playbook for $99 Full access to all 13 UX plays, including 132+ pro tips, 36+ templates, presentation, spreadsheets, scripts, best practices, and more. šŸ›’ Get limited offer today

              ā¤ļø Loved by 900+ designer from 68 countries


              Ā 
              Ā 

              The best email šŸ“® for growing 🌱 designers

              Honest notes about the work behind the work. Read in 2 minutes, weekly. Free forever.
              Ā 
              Ā 
                Ā 
                notion image
                Join 13,045 designers and get tactics, hacks, and tips.
                Ā